WELCOME_MESSAGE

Procura della Repubblica presso il Tribunale di Brescia

Procura della Repubblica presso il Tribunale di Brescia

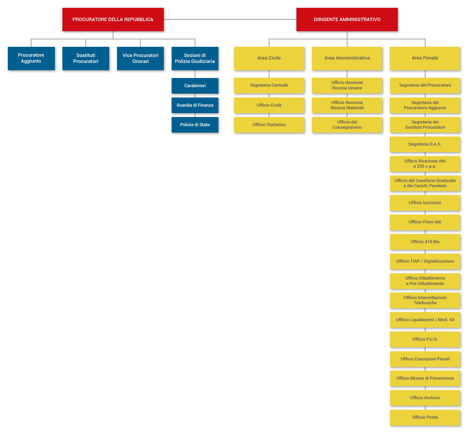
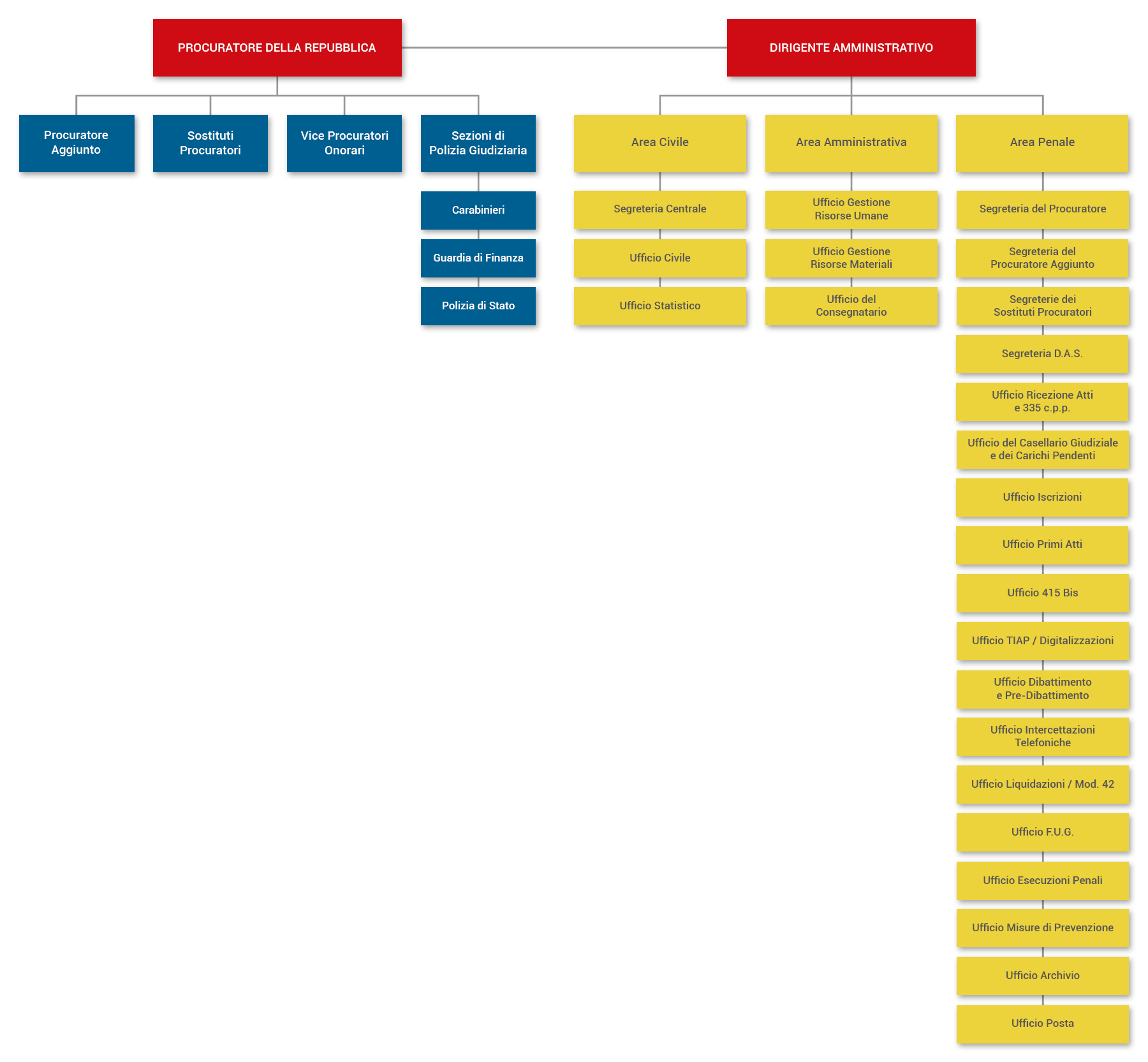
Struttura dell'Ufficio

struttura organizzativa.png

Visualizza l'organigramma

 

Organizzazione dell'Ufficio

La struttura degli Uffici Giudiziari prevede una soluzione gerarchica nel governo delle risorse in base alla quale l'organizzazione degli Uffici e delle attribuzioni dei Magistrati è di competenza del Consiglio Superiore della Magistratura, mentre quella del Personale Amministrativo e delle risorse materiali è di competenza del Ministero della Giustizia.

Entrambi i livelli si caratterizzano per un'organizzazione di tipo gerarchico e per questo motivo l'organizzazione interna della Procura è caratterizzata da una doppia dirigenza: una relativa all'area togata e una relativa all'area amministrativa. A capo dell'area togata vi è la figura di un magistrato investito del titolo di Procuratore, mentre l'area amministrativa è presidiata dalla figura del Dirigente.

Torna a inizio pagina Collapse